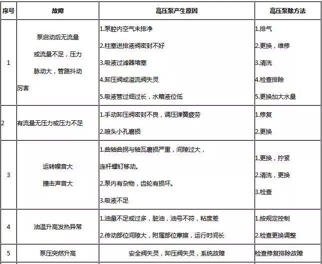
一、高压泵故障排除:
二、高压泵注意事项:
1.清洗泵属高压运行设备,操作中必须做到不离人,勤检查重安全。
2.密切注意机组的润滑状况及运行情况,连接、密封、紧固螺栓等如有泄露应及时停机处理。
3.清洗运行中的设备必须通知岗位主操、键盘共同对设备进行监视。
4.工作前必须穿戴好必备的劳保用品,工作完毕后要有详细的工作记录。
5.冬季使用时,在停泵后应将水箱及进液腔内水放尽,以免冻坏水箱。
电话:020-36478225 电话:020-36478235 公司地址:广州市科韵南路133号 广一水泵网站:www.gygcp.com
广一集团 广一水泵 供水设备 广一阀门
Copyright © 2010-2020 广一泵业集团有限公司版权所有